当前位置:首页>公告资讯>资讯详情

滨州市2021年非师范类高校毕业生档案转递公告

作者:人才网编辑 2021-05-27 10:10:54 746 来源: 互联网

为做好我市2021年非师范类高校毕业生档案管理工作,根据《关于进一步推进普通高等学校毕业生就业制度改革实行电子报到证简化就业报到手续的通知》(鲁人社字〔2019〕247号),现将我市2021年非师范类高校毕业生档案转递有关事项公告如下。

一、接收范围

毕业时未落实用人单位,且报到证派至“滨州市(含各县、市、区)人力资源和社会保障局”的滨州籍非师范类高校毕业生的档案。

二、转递方式

档案应通过专人送达、机要交通或邮政EMS标准快递方式转递,毕业生自带或通过其他商业快递邮寄档案不予接收。

三、接收单位

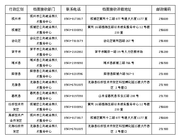
省外院校毕业生档案由市公共就业和人才服务中心接收录入后转递至县(市、区)公共就业和人才服务中心,省内院校毕业生档案直接由毕业生户籍所在地的县(市、区)公共就业和人才服务中心负责接收(接收地址详见附表)。

四、档案提取与查询

在确认档案接收情况后携带单位出具的调档函和本人有效证件提取。毕业生可通过所属户籍地的县(市、区)公共就业和人才服务中心查询档案接收情况。